Instance Verification Kit (IVK)
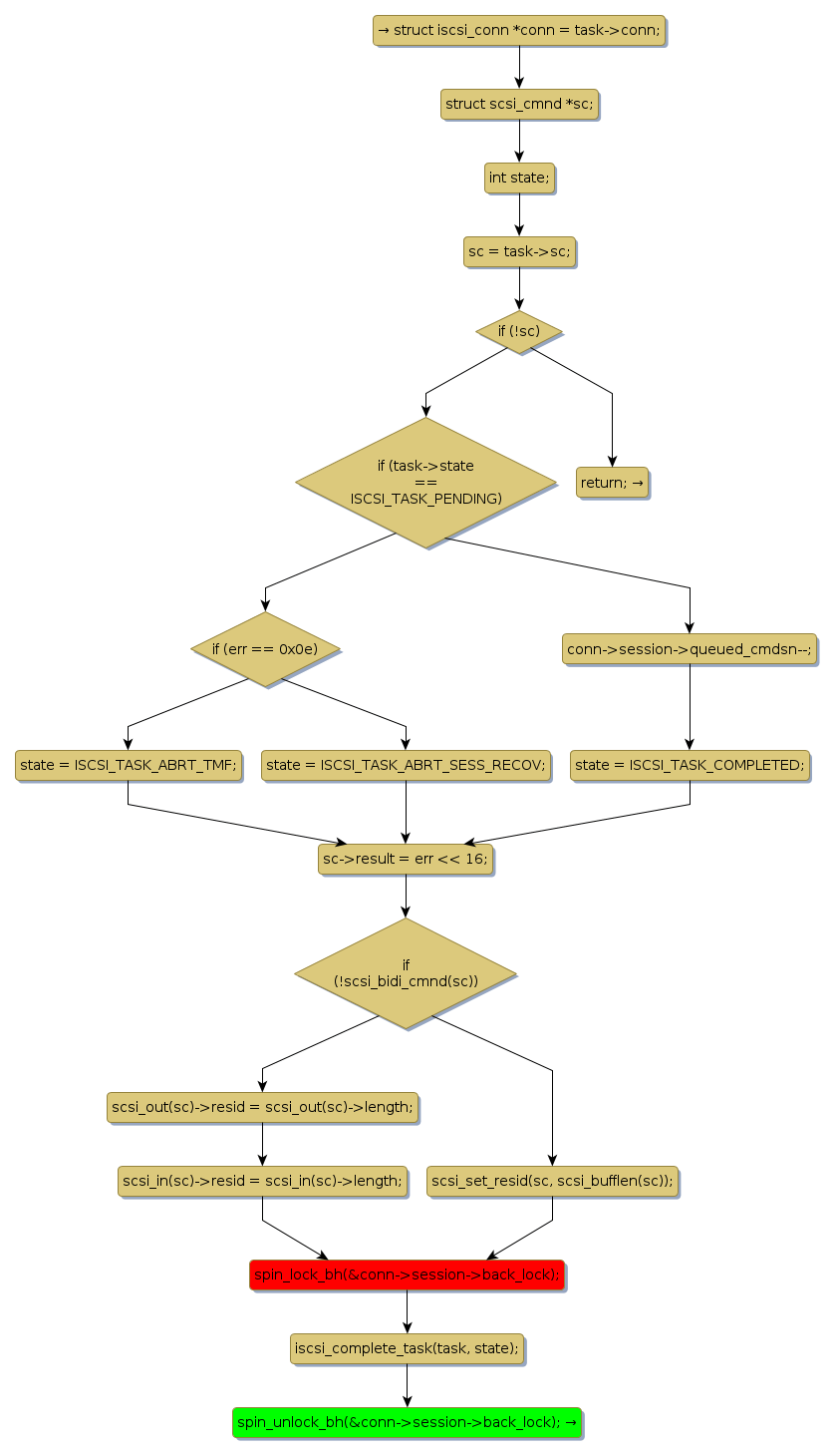
spin lock @ [17904+40+/linux-3.19-rc1/drivers/scsi/libiscsi.c]
Instance Signature: back_lock
|
The Matching Pair Graph:
|
|
Function Name
|
Control Flow Graph (CFG)
|
Events Flow Graph (EFG)
|
Source Correspondence
|
|
fail_scsi_task
|
|
|
[16957+14+/linux-3.19-rc1/drivers/scsi/libiscsi.c]
|